We previously outlined a spam campaign that delivered FAKEGLOBE and CERBER ransomwares. This week the spam party did not just include CERBER, but also decided to invite an old friend – the KOVTER family. In 2015, KOVTER, a click-fraud malware, made headlines when it used a file-less technique similar to the POWERLIKS trojan. The KOVTER malware embeds a JavaScript into the registry and executes a PowerShell script which eventually loads the main KOVTER binaries. This kind of persistence has made it difficult for security vendors to detect the malware.
Infection Chain
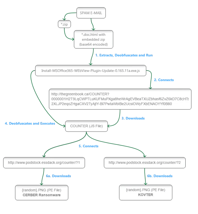
The current campaign uses a common, but effective, technique to trick users by using fake delivery notifications from UPS, USPS ,and FedEx. The email attachment is either a ZIP file that archives a double extension file (*.doc.html) or a standalone double extension HTML file.


Figure 1: Sample emails
An overview of the infection process from the HTML attachment, through to the installation of the malware families is shown and discussed below.

Figure 2: Complete Infection Chain
The HTML document will trick the user to click and download an "Office365 plugin" but in the background, the HTML actually contains an embedded base64-encoded ZIP file.

Figure 3: Embbed ZIP file
When executed, the HTML extracts a JS file (Install-MSOffice365-WebView-Plugin-Update-0.165.11a.exe.js). This file will create a URL address based from different domain names listed in its array and tries to connect to each of them. Once connected, the fake WebView Plugin will download a JS file named as "COUNTER", and immediately executes it after a de-obfuscation process.

Figure 4: Install-MSOffice365-WebView-Plugin-Update-0.165.11a.exe.js
List of URLs:
hxxp://mgolevha.com/COUNTER?0000001H2T9LqCWPTLuKUFMuPXga8heWrAgEVBeaTXUZbhasf6ZvZ6kD7C8cHTs5BwhreUsHh-2XLJP2eqoZHgaCXV2TyAjtY-Bl7PwtaWbIBe2UcsiOWyFXbENAOYYf0B80
hxxp://sharplending.com/COUNTER?0000001H2T9LqCWPTLuKUFMuPXga8heWrAgEVBeaTXUZbhasf6ZvZ6kD7C8cHTs5BwhreUsHh-2XLJP2eqoZHgaCXV2TyAjtY-Bl7PwtaWbIBe2UcsiOWyFXbENAOYYf0B80
hxxp://buildthenewcity.biz/COUNTER?0000001H2T9LqCWPTLuKUFMuPXga8heWrAgEVBeaTXUZbhasf6ZvZ6kD7C8cHTs5BwhreUsHh-2XLJP2eqoZHgaCXV2TyAjtY-Bl7PwtaWbIBe2UcsiOWyFXbENAOYYf0B80
hxxp://thegreenbook.ca/COUNTER?0000001H2T9LqCWPTLuKUFMuPXga8heWrAgEVBeaTXUZbhasf6ZvZ6kD7C8cHTs5BwhreUsHh-2XLJP2eqoZHgaCXV2TyAjtY-Bl7PwtaWbIBe2UcsiOWyFXbENAOYYf0B80
hxxp://1201llc.com/COUNTER?0000001H2T9LqCWPTLuKUFMuPXga8heWrAgEVBeaTXUZbhasf6ZvZ6kD7C8cHTs5BwhreUsHh-2XLJP2eqoZHgaCXV2TyAjtY-Bl7PwtaWbIBe2UcsiOWyFXbENAOYYf0B80

Figure 5: The Obfuscated – COUNTER JS FIle
The COUNTER file, once properly de-obfuscated, will again try to build different URLs using different domain names. There will be two possible URLs from each domain. The first URL will download the CERBER family and the second URL will download KOVTER. Both URLs will download a file with a *.PNG extension that will be renamed to *.EXE and executed later.

Figure 6: The De-Obfuscated – COUNTER JS FIle
CERBER: http://{domain_name)/counter/?1
Hash Details:
MD5: 6e8f11bfb7508e354a3183ba18294798
SHA1: 4b8de5ab6ddbdbf4334c2ef002a45281f561dd75
SHA256: f401415fac22900d240eced799b8f647b4b774259c94331fe9c839f3f805cd2f
KOVTER: http://{domain_name)/counter/?2
MD5: c8caca1782576d09bd9d6059f9df514c
SHA1: 164b7ed6a3fe5236cdb3fdd6bfbdb89773086854
SHA256: 3bf9c3f521913fc667942ec07aa1ac3e0002ae5e5b0dbd891ebb3953af8d597e

Figure 7: HTTP Download Stream – CERBER
Conclusion
Spam emails using fake delivery notifications are nothing new but are still being used with different combinations of attachments. In this case, HTML attachments are used to download malware instead of the usual EXE, PDF or Office Documents. Indeed, malicious HTML attachments themselves are also not new but the interesting thing in this case was that it contained encoded archives (ZIP) which led to multiple malwares being downloaded. Perhaps HTML is seen as more innocuous, and is used more to freely pass through email gateways. To make things even more interesting, layers of obfuscated files and multiple landing sites to download the binaries is incorporated in the whole infection chain.
One way to prevent this kind of attack is make sure that nothing will be executed in the first place. The Trustwave Secure Email Gateway can detects and blocks this campaign at the gateway.